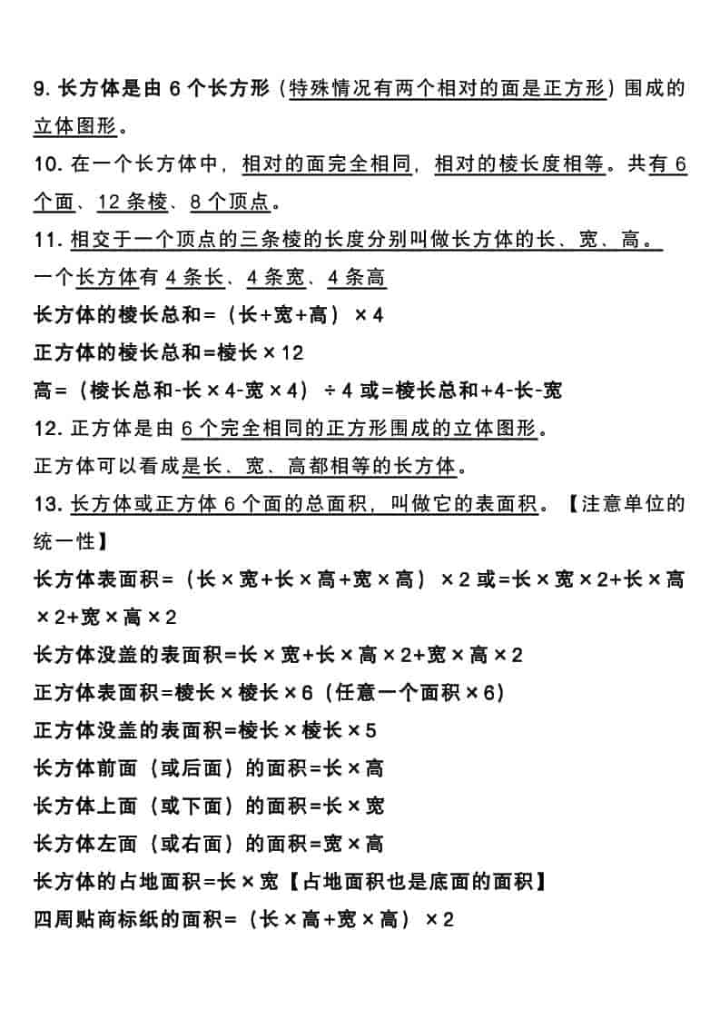
五年级下数学必背38个考点总结迦哆社长5小时前更新关注私信071298五年级下数学必背38个考点总结此内容为免费阅读,请登录后查看¥0 登录查看免费阅读已售 4 ——预览已结束,还剩3页未读——您已获得此文档下载权限,请点击底部下载完整文档 课程下载: 隐藏内容,请登录后查看 © 版权声明 文章版权声明 1、本网站名称:迦哆网创社 2、本站永久网址:https://www.jxxkja.com 3、本网站的文章部分内容可能来源于网络,仅供大家学习与参考,如有侵权,请联系站长QQ2723511102进行删除处理。 4、本站一切资源不代表本站立场,并不代表本站赞同其观点和对其真实性负责。 5、本站一律禁止以任何方式发布或转载任何违法的相关信息,访客发现请向站长举报 6、本站资源大多存储在云盘,如发现链接失效,请联系我们我们会第一时间更新。 THE END学科集合数学 喜欢就支持一下吧点赞98 分享QQ空间微博QQ好友海报分享复制链接收藏
暂无评论内容